磨粉機潤滑系統和電氣控制部分-產品連載介紹(2)
序言:本期繼續講述恒源擺式磨粉機的產品連載介紹(2),此文內容包括:磨粉機的潤滑系統和電氣控制部分詳細說明,潤滑系統和電氣控制部分是擺式磨粉機中重要的部件,其對磨粉機是否能長期穩定工作起到關鍵性的作用。
一、潤滑系統加油說明:
磨粉機正常運轉需要潤滑系統的支持,每個部件需要選擇對應牌號的潤滑油,一定不能選錯,可以參照下面潤滑系統參照表。其次,每個部件的換油周期也要區別,如常用部件:磨輥裝置的加油時間為1-4天;分析及油池的加油時間為三個月周期,一定要嚴格遵守;最后一點要說明的是,每個加油潤滑點部位、點數一定不能漏加或錯加,總之要嚴格按照我們廠家提供的參照表操作。
磨粉機正常運轉需要潤滑系統的支持,每個部件需要選擇對應牌號的潤滑油,一定不能選錯,可以參照下面潤滑系統參照表。其次,每個部件的換油周期也要區別,如常用部件:磨輥裝置的加油時間為1-4天;分析及油池的加油時間為三個月周期,一定要嚴格遵守;最后一點要說明的是,每個加油潤滑點部位、點數一定不能漏加或錯加,總之要嚴格按照我們廠家提供的參照表操作。
磨粉機潤滑系統參照表
潤滑點部位 | 潤 滑 形 式 |
潤 滑 油 代號及名稱 |
潤 滑 點 數 |
每次加 油時間 |
備 注 | ||
人工 | 集中 | 油箱 | |||||
傳 動 裝置 | △ | 46機械油 | 1 | 三個月 | 保持油位線 | ||
主動中心軸 | △ | 3號MoS2復合鈣基潤滑脂 | 2 | 15-30天 | 可用鈣基潤脂代 | ||
磨 輥 裝置 | △ | 3號MoS2復合鈣基潤滑脂 | 8 | 1~4天 | 可用鈣基潤脂代 | ||
分析機油池 | △ | 46機械油 | 1 | 三個月 | 保持油位線 | ||
畚斗提升機 蝸輪減速機 |
△ | 46機械油 | 1 | 三個月 | 保持油位線 | ||
鼓 風 機 傳動軸承座 |
△ | 3號MoS2復合鈣基潤滑脂 | 2 | 一個月 | 可用鈣基潤滑油脂代 | ||
分 析 機 軸 承 座 |
△ | 3號MoS2復合鈣基潤滑脂 | 1 | 一個月 | 可用鈣基潤滑油脂代 | ||
畚斗提升機 軸 承 座 |
△ | 3號MoS2復合鈣基潤滑脂 | 2 | 一個月 |
可用鈣基潤滑油脂代 |
二、電氣控制部份
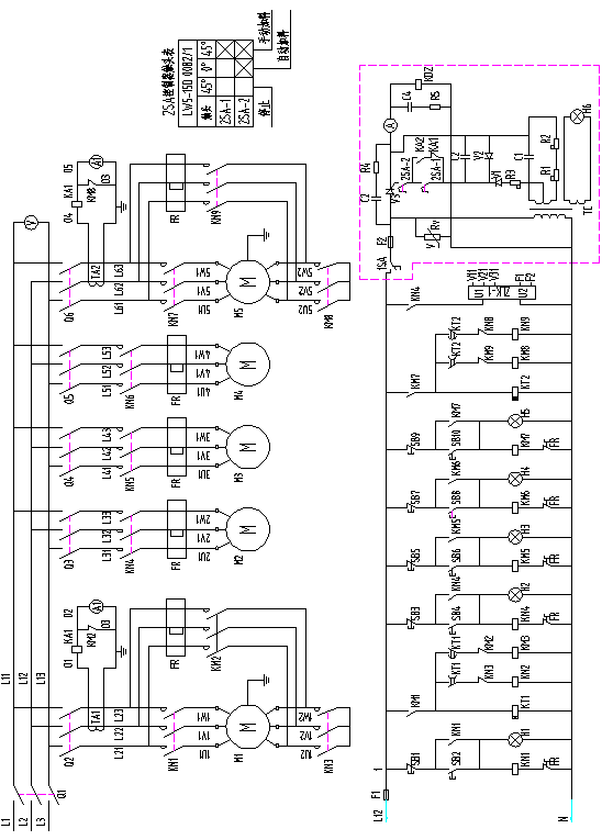
磨粉機所有控制設備集中安裝在控制柜內,各機均沒有相互聯鎖,僅在給料自動控制環節,由主機的電流及風機的電流變化來控制給料機的給料與停止,各機起動與停止的操作程序按機器操作規程來進行,本控制設備除主機,分析機及給料機外,其余各機均為一般的交流異步電機及控制,具體原理線路見電氣原理圖(見下圖2:擺式磨粉機電氣原理圖)。
1、主機與風機的起動控制
本系統對電機容量大于30KW,采用降壓起動,小于30KW采用直接起動,即4R、5R、6R的主機與風機采用降壓起動,系統中4R、5R、6R的主機與風機均采用星三角起動。
星三角形的起動與運轉聯接,由接觸器與時間繼電器組成控制線路,自動轉接,時間繼電器一般調整延時為10秒左右。
星三角形起動電機的接線應細心檢查嚴格對號接線,避免因錯接而造成不必要的電器與電機的損壞。
2、給料機的控制及自動給料整定
(1)給料機結構及原理
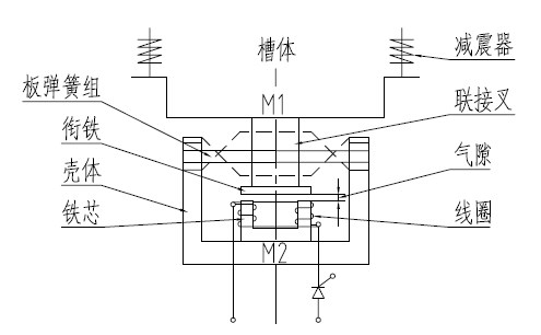
磨粉機中給料機采用電磁振動給料方式,結構原理(見下圖1:給料機工作原理圖)。電振機是一個雙質點定向強迫振動系統。由料槽、聯接叉、銜鐵組成。

圖1:給料機工作原理圖
(2)整個電振給料機應懸掛于自由狀態,周圍應有一定的游動間隙,不得有物體與給料機相碰,以免工作時有噪音產生。
(3)安裝完畢后應將用作于定位連接叉及檢修時的螺釘松開(在振動器部位上面三個下面一個),松開后將鎖緊螺母擰緊。
(4)打開振動器后蓋,觀察檢查鐵芯與銜鐵的氣隙是否在1.8~2.1毫米范圍內,而且是否平行和清潔,并檢查所有螺釘有無松動現象,特別是壓緊鐵芯與銜鐵及板彈簧螺釘,一切正常后蓋上后蓋。
(5)通電進行空載試驗,調整電位器R1,由小逐漸緩慢加大,調節振幅,觀察振幅與電流的變化情況,振幅在1.75毫米±7%,電流在0.6~2.5A,連續工作1小時以上看振幅與電流是否穩定,各部位螺釘振動后有無松動現象。
(6)在一切正常情況下,打開料倉閘門進行物料輸送,再次觀察振幅(打開料倉后振幅允許下降0.5毫米,如下降太大應按電振給料機說明書檢查料槽壓倉與調整彈性系數)電流是否穩定,及給料量是否滿足要求。如振幅與電流均在額定值,若給料量仍未能滿足要求,可將振動器吊裝成一個傾角,使之滿足經料量要求,但最大傾角(槽體與水平央角)不超過20°。
3、電振給料機控制箱的調整
電振給料機的給料量是通過改變線圈兩端電壓來實現的,如給料機及壓倉等正常情況下,調節振幅,電位器旋到最大時,而振幅與電流均未達到額定值,特別是電流很小,則需打開給料機控制器箱體,檢查R2、R3電阻(一般出廠時已調好),首先調整R2,使R2電阻逐漸短接,阻值改少,使之達到最大振幅及額定電流,如R2全部短接后仍未達到要求,則需繼續調整R3(因R3是作限制可控硅觸發電流,防止電流過大而使控制極損壞),調整方法與調整R2相同。R2、R3調好后應將電阻器上滑壁螺絲擰緊,以免運轉中接觸不良使振幅等不穩定。
4、自動給料調整
(1)工作原理
給料機的自動給料是通過主電機電流變化及風機的正常與否來實現給料與停止,在風機正常運行時,當主電機電流超過額定電流時要求停止給料,下降后要求繼續給料,自動給料是利用主電機電流變化通過電流繼電器動作與否,實現可控硅的控制電壓的接通與斷開,達到是否給料的目的。在風機出現故障停止運行時,同樣的原理,使給料機停止給料。
系統中采用電流電器為DL-13/6型過電流繼電器,繼電器內有兩個線圈,當兩個線圈串聯時,其動作電流可從1.5調到3安,當兩個線圈并聯時,其動作電流可在3~6安之間隨意調節,由于磨粉機在正常工作情況下,與我們所選用電流互感器變比,在電流繼電器上所得到電流不會大于3安,因而我們將線圈接成串聯。
(2)自動給料調整
a、將控制柜門上主令開關撥到自動位置;
b、打開箱內過電流繼電器(DL)罩殼,將以防運輸時損壞用的固定鐵芯繩子去掉;
c、所有各機按運轉程序運輸,并正常;
d、逐漸調整給料機控制箱上電位器R1的旋鈕,使給料量漸漸加大,同時觀察主電機電流表,使其電流達到額定而且穩定(如因磨料性質及流程等關系,可根據實際生產要求穩定較小于額定電流)。
e、調整電流電器上滑壁,改變繼電器動作電流,使繼電器常閉觸頭在目前主電流下正好斷開,然后稍減少一點使其剛好恢復閉合。最后按上繼電器罩殼。
通過上述調整,磨粉機在自動給料時,可保護主電機,提高磨粉效率,不會出現空磨及過載現象。
5、分析機的控制與調整
分析機在風量、風壓一定情況下,其轉速快慢決定分離粉子的粗細粒度,設備中采用JZT2型電磁高速異步電機傳動,該電機由標準鼠籠電機測速發電機與電磁轉差聯合器組成,只要改變電磁聯合器的電壓就能達到改變轉速快慢要求。
(1)分析器的控制
分析器的控制,是由按裝在控制柜門上的電磁滑差控制器(ZLK-1型)與分析器的控制按鈕來控制。開機時先按分析機起動按鈕,使鼠籠電機部分首先運轉,然后合上電磁滑差控制器電源開關,調節轉速旋鈕,使分析機達到所要求轉速。
(2)分析器的轉速指示調整
由于電磁調速電機的測速發電機每臺特性不一致,使之實際轉速與控制器上所指示轉速不一致,有較大出入,需自行調整,首先用轉速表測出電機的實際轉速,然后通過調節控制器面板上的“轉速表校正”的電位器,使實際轉速與指示儀表轉速相吻合,這樣某一轉速即相應表示磨傷害分離后的粒度(應注意在調試電機與分析器應連接后開機)。
6、常見故障及排除方法(見下表1)
故障部位 | 故障現象 | 故障原因 | 排除方法 |
定出子線9頭個電機 | 電機不能起動或僅能低速運轉 |
①電器箱故障 ②電機接線接錯 |
①查清電器箱內有關電機起動元件接線,排除故障。 ②檢查電機與電氣控制柜的接線,對號接線。 |
電磁振動給料機 | 接通電源后,機器不振動。 |
①保險絲斷 ②線圈損壞 ③接線斷路 |
①更換新保險絲。 ②修復或更換線圈。 ③接通線路。 |
振動微弱,調節振幅電位器作用不大或不起作用。
|
①振動器控制箱有故障 ②氣隙中有異物 ③用作固定連接叉螺絲未松 |
①排除電器箱故障,特別檢R2、R3電阻器可動按點接觸是否良好及檢查輸出電壓。 ②清除異物。 ③松開螺釘(在振動器部位)。 |
|
機器輸送物料時振幅下降太大 | 料倉接口設計使料槽壓太大,或料太濕 | 重新設計料倉接口,減少料倉對槽體壓力,或對物料進行烘干處理。 | |
分析器 |
離合器轉速不能調節,僅能在高 速運轉。 |
①滑差電機空載 ②速度反饋電位器調亂 |
①加上負載,電機與分析器皮帶應聯接后試車(負載應大于10%的額定轉矩)。 ②按轉差控制器說明書有關章節,轉動控制器上“反饋量調節”電位器,調到滿足要求。 |
離合器只能在低速運轉,不能升速。 | 一般反饋電位器調亂,反饋量過大 | 按轉差控制器說明書有關章節調節減少反饋量。 |
表1:常見故障和排除方法
有關電振機,及滑差電機及控制器的詳細原理,調試及故障排除請參閱專用說明書。磨粉機的接線請參閱:圖3擺式磨粉機管線圖。

圖2:擺式磨粉機電氣原理圖

圖3:擺式磨粉機管線圖

磨粉機電氣控制柜
1、下面表2中所選用導線均按銅質來選用截面,而且所選截面大小僅供參考。
2、220V控制電源由用戶自行決定,可單獨放入控制箱,亦可用相電壓揍上。
7 | 鼓風機 | 6R |
5U1 5V1 5W1 5U2 5V2 5W2 5U3 5V3 5W3 |
70 | 6 | |
5R |
5U1 5V1 5W1 5U2 5V2 5W2 5U3 5V3 5W3 |
25 | ||||
4R | 5U1 5V1 5W1 5U2 5V2 5W2 | 10 | ||||
6 | 分析機 | 6R |
2U1 2V1 2W1 F1 F2 V11 V21 V31 |
6+2.5 | 3+5 | |
5R | 4+2.5 | |||||
4R | 2.5 | 8 | ||||
5 |
主 機 |
6R |
1U1 1V1 1W1 1U2 1V2 1W2 1U3 1V3 1W3 |
70 | 6 | |
5R |
1U1 1V1 1W1 1U2 1V2 1W2 1U3 1V3 1W3 |
25 | ||||
4R |
1U1 1V1 1W1 1U2 1V2 1W2 1U3 1V3 1W3 |
16 | ||||
4 | 給料機 | 6R | N 39 | 2.5 | 2 | |
5R | ||||||
4R | ||||||
3 | 畚斗機 | 6R | 4U1 4V1 4W1 | 4 | 3 | |
5R | 2.5 | |||||
4R | ||||||
2 | 破碎機 | 6R | 3U1 3V1 3W1 | 10 | 3 | |
5R | 6 | |||||
4R | 6 | |||||
1 | 進線 | 6R | L1 L2 L3 | 240 | 3 | |
5R | 120 | |||||
4R | 70 | |||||
管路編號 | 設備名稱 | 端子編號 | 導線截面(mm2) | 根數 | 備 注 |
表2:擺式磨粉機接線參數
以上就是本公司擺式磨粉機產品連載介紹(2)的內容:擺式磨粉機的潤滑系統和電氣控制部分詳細說明,后期我們會繼續發布關于磨粉機連載文章,以便能幫助大家更多的了解設備。如需購買設備,請聯系公司客服人員獲取最新價格。
簡介
上海恒源冶金設備有限公司自成立以來,一直專注于砂石生產線設備的研發、生產與銷售,公司主營產品有破碎、制砂、磨粉、輸送篩分設備及其配套備件等。位于江蘇啟東濱海工業園區的六萬平米大型礦機生產基地,具備先進的數控加工設備和產品質檢檢測儀器,設備精度高、速度快,具有較強的生產能力,歡迎廣大客戶前來實地工廠考察或官網咨詢,期待能與您長期合作,一起攜手共贏!
工廠實景照片
工廠實景圖
設備采購聯系方式
恒源官網:www.zkfg.net.cn
國內銷售:021-58973788
國際銷售:021-33781259
全國400熱線:400-820-2021
歡迎客戶網站留言或撥打熱線詢價
歡迎您來工廠參觀訪問
歡迎新老客戶致電,預約參觀,我們將為您提供完善的碎石、制砂、礦石生產線成套設備解決方案,讓專業的人做專業的事,讓您我一起攜手,共贏未來!
返回首頁
圓錐破碎機拆解組裝動畫
2023-02-25
上海恒源2020年元旦放假通知
2019-12-30
員工分享的鐵礦生產線抖音視頻
2020-04-07
時產1600TPH石灰石破碎生產線設備配置方案
2020-07-13
2019年中國重工礦山機械產業競爭新格局
2019-11-22
不會區分各類軸承?本文展示13種軸承的特點、區別和用途
2019-09-02
【破碎機維修】如果你的破碎機出現嚴峻磨損該怎么辦,莫急,看!
2019-08-08
制砂機廠家成本包括人工成本,運輸成本,材料成本等
2020-06-24
【砂石骨料價格】多地砂石漲價,且“有價無貨”——2019年7月全國砂石骨料價格和產量
2019-08-07
鄉村公路建設引發破碎機械行業的復蘇
2019-05-12
2025年反擊式碎石機選購指南:主流機型大盤點,助力高效生產!
2024-12-20
上海磨粉機廠家發貨實況回顧2019年8月8日
2019-08-10
砂石生產線設備發貨實況-恒源·中國
2019-05-21
中國圓錐破碎機智能化趨勢明顯
2019-05-12
錘式破碎機詳解(四)
2019-05-10
【破碎機知識】破碎機的知識你懂多少之相關知識淺析
2019-08-08
【破碎機設備】時至炎日,在高溫氣候下破碎機應該如何實現正常生產呢?
2019-08-25
2019年3月25日破碎機發貨實況回顧
2019-05-12
我國的破碎機技術處于什么階段?
2019-05-10
砂石價格上漲砂石行業逐步轉型工業體系尚需完善
2019-11-22